黄金城官网
网站黄金城官网
黄金城官网概况
黄金城官网简介
Introduction
机构设置
现任领导
历任领导
规章制度
党建工作
党建工作
党建动态
组织发展
黄金城官网 工会
本科教学
地理科学系
资源环境系
城乡规划系
旅游管理系
土地管理系
地理信息科学系
培养方案
科学研究
科研动态
服务地方
经纬讲坛
研究生教育
研究生导师
培养方案
规章制度
研究生一览表
MTA教育
学团工作
团总支学生会
社团协会
学生风采
创新创业
《经纬》院刊
招聘招生就业
团总支学生会
当前位置:
网站黄金城官网
>>
学团工作
>>
团总支学生会
>> 正文
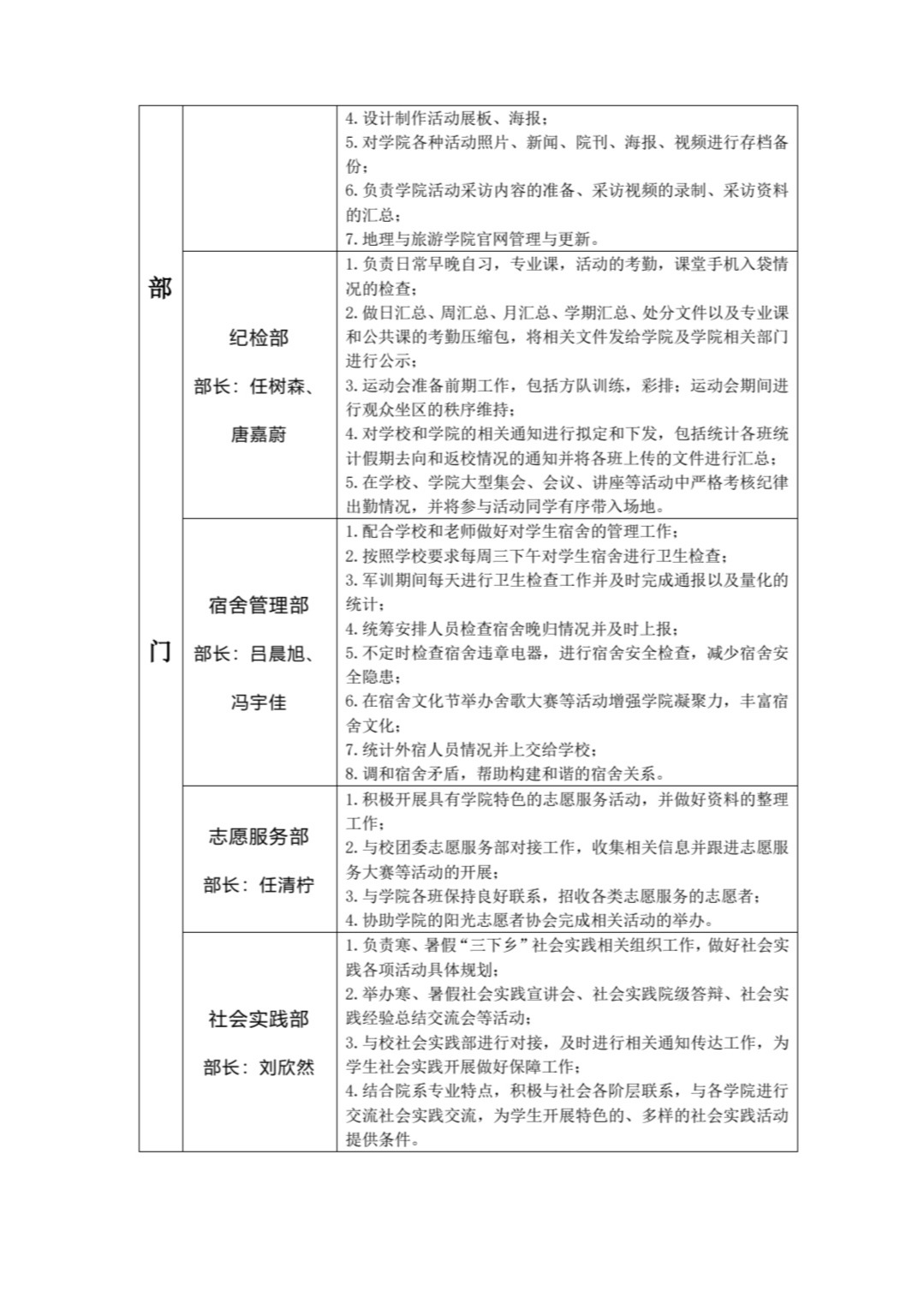
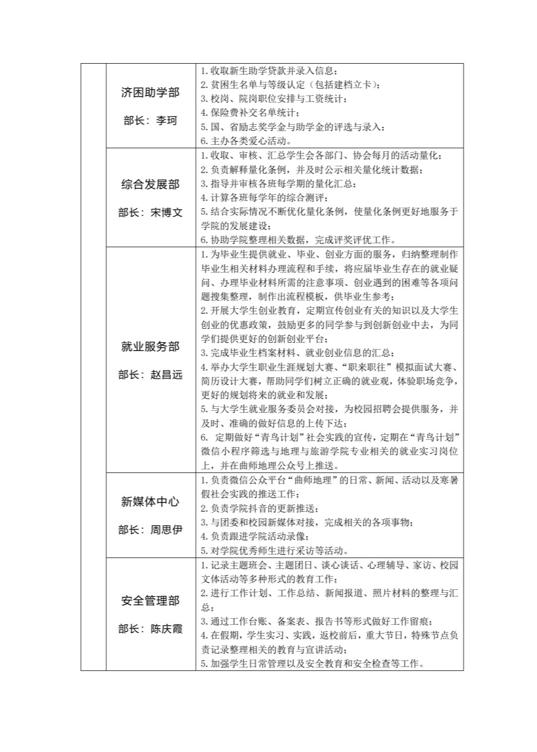
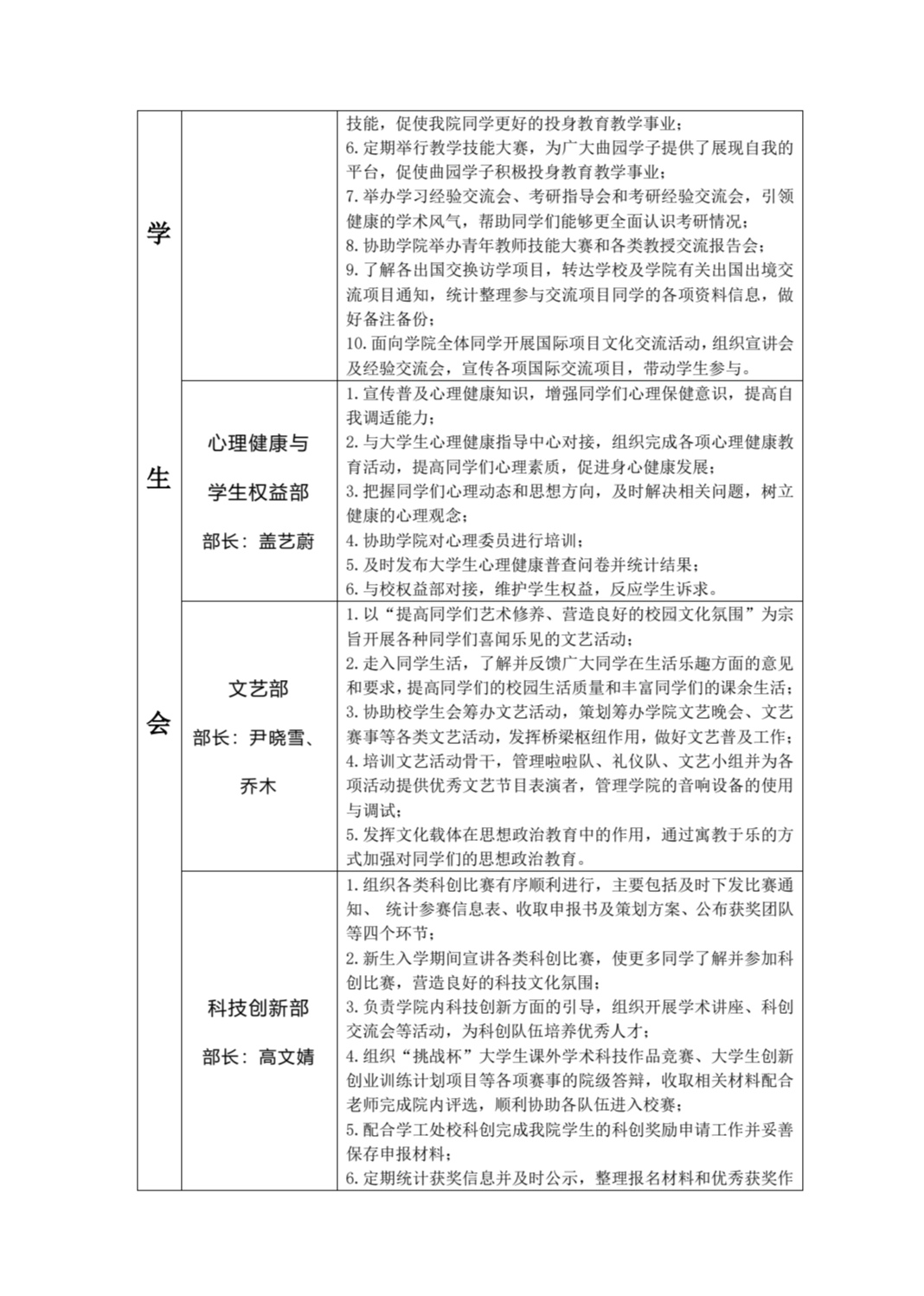
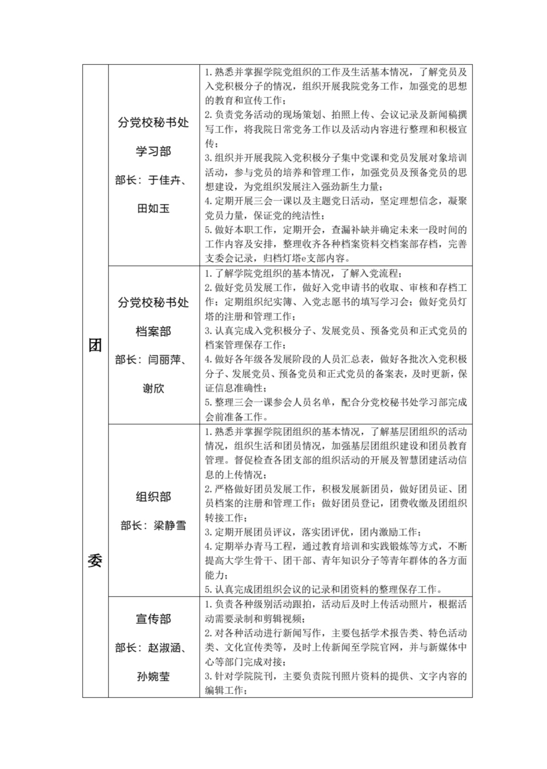
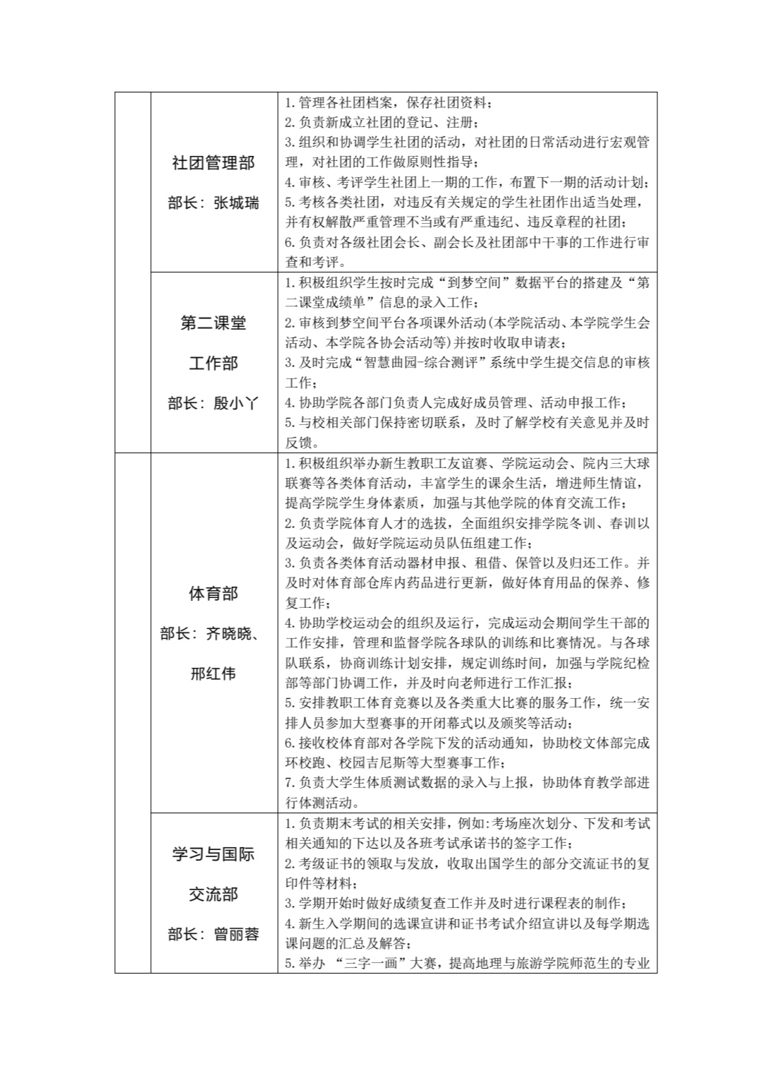
黄金城官网 2025届团委学生会机构设置、各部门人员及工作职能
信息来源:
发布日期:
2025-03-17
浏览次数:
下一篇:
黄金城官网 2025届团委学生会主席团及部长拟任名单公示